PPT设计公司排名TOP,探寻行业领军者
随着商业发展的日益繁荣,PPT作为展示企业形象、推广产品和服务的重要工具,其设计需求日益增长,为满足市场需求,众多PPT设计公司如雨后春笋般涌现,本文将探讨PPT设计公司的排名,带您了解行业内的佼佼者。PPT设计公司...
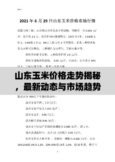
山东玉米价格走势揭秘,最新动态与市场趋势分析
当我们谈论农业产品时,玉米无疑是一个重要的角色,特别是在山东省,这个农业大省,玉米的种植与销售一直备受关注,究竟山东的玉米价格如何呢?让我们通过百度搜索,揭示其价格动态与市场走势。山东玉米价格概览根据百度搜索结果,山...
掌握技巧,轻松识别强势股,洞悉市场热门趋势!
在股票市场中,投资者都希望找到那些能够持续上涨的强势股,强势股往往代表着市场热点和趋势,掌握识别强势股的技巧是每个投资者的必修课,本文将为您解析如何识别强势股,让您在投资过程中更加精准地把握市场机会。了解强势股的基本...
活力城股票,投资新宠,瞩目焦点!
在当今快速发展的经济环境下,投资市场日新月异,新的投资机会不断涌现。“活力城股票”成为了众多投资者关注的焦点,本文将为您详细解读活力城股票的背景、潜力以及投资注意事项。活力城股票的背景活力城是一家涉及多元化业务的企业...
都匀高速最新进展及未来展望,新闻头条抢先看!
都匀高速建设取得了一系列重要进展,成为当地新闻头条的热点话题,本文将为您详细介绍都匀高速的最新动态,以及未来的发展规划和展望。都匀高速最新进展1、工程建设取得突破性进展都匀高速作为连接贵州省内外的重要交通干线,一直备...
老胡最新凌晨爆料,独家消息一网打尽!
随着夜幕的降临,各种新鲜出炉的消息开始在社会各界流传,今天凌晨,老胡带来了最新的消息,引起了广大网友的关注和热议,让我们一起来看看老胡今日凌晨最新消息的内容。老胡观察:经济形势稳中有变据老胡透露,从近期的经济数据和市...
散打比赛视频软件,定格精彩瞬间,传承千年武术文化神韵
随着科技的进步,互联网的发展,越来越多的人开始关注体育运动,特别是武术运动,散打作为中国传统武术的一种重要形式,以其独特的魅力吸引了众多爱好者的关注,而散打比赛视频软件的出现,更是让这一运动得以广泛传播,让更多的人能...
长江现货铜价格今日走势揭秘,最新动态及分析报告
随着全球经济的复苏和制造业的繁荣发展,铜作为一种重要的工业原材料,其价格动态一直备受关注,作为中国的经济大动脉,长江沿岸的现货铜交易市场更是吸引了众多投资者和企业的目光,本文将重点关注长江现货今日铜价格的情况,并对其...
原阳农村封路最新情况通告,最新动态及措施解读
原阳县政府发布了一份关于农村封路情况的最新通知,引起了广大市民的关注和关心,随着疫情防控形势的不断变化,原阳县政府为了保障广大市民的生命安全和身体健康,采取了一系列措施,其中包括农村封路等措施,本文将对原阳农村封路情...
临沂促销公司排行榜TOP榜及行业深度分析
随着市场竞争的日益激烈,促销行业在临沂得到了快速发展,越来越多的企业开始重视促销活动的组织和实施,这也促进了临沂促销公司的蓬勃发展,本文将根据临沂促销公司的综合实力、服务质量、口碑等因素,对临沂促销公司进行排名和分析...














蜀ICP备17014439号-1